Compliance: Spec Management
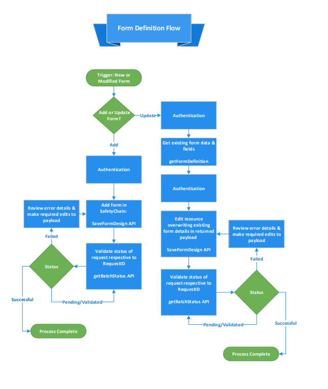
Utilize the workflows below to automate the process of maintaining compliance values for resources as they are added and/or updated. This process not only reflects the changes in the resource, but also in the respective form(s).
Endpoints Used:
addUpdateResources Function
getResources Function
getBatchStatus Function
Endpoints Used:
SaveFormDesign Function
getFormDefinition Function
getBatchStatus Function
Endpoints Used:
addUpdateFormCompliance Function
getFormCompliance Function
getBatchStatus Function

Updated about 1 year ago
