Master Data Management
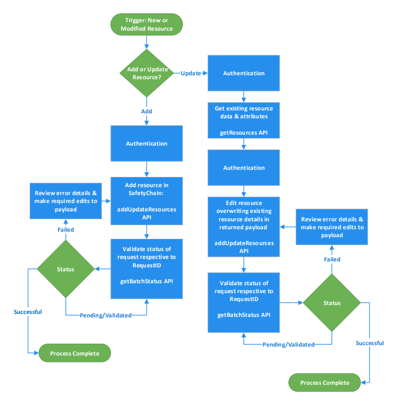
Utilize the workflow below to automate the process of adding and updating "resources" such as SKUs or products.
Endpoints Used:
addUpdateResources Function
getResources Function
getBatchStatus Function

Updated about 1 year ago
Utilize the workflow below to automate the process of adding and updating "resources" such as SKUs or products.
Endpoints Used:
addUpdateResources Function
getResources Function
getBatchStatus Function

Updated about 1 year ago