User Data Management
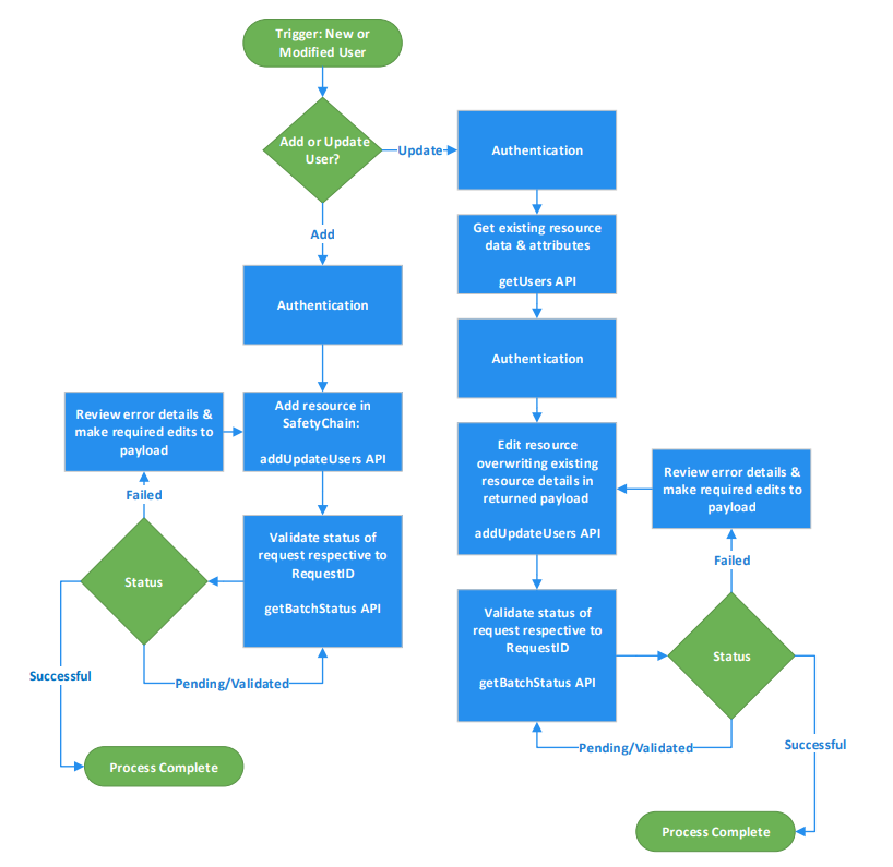
Utilize the workflow below to automate the process of adding and updating designated Users in your SafetyChain tenant.
Endpoints Used:
addUpdateUsers Function
getUsers Function
getBatchStatus Function

Updated about 1 year ago
Utilize the workflow below to automate the process of adding and updating designated Users in your SafetyChain tenant.
Endpoints Used:
addUpdateUsers Function
getUsers Function
getBatchStatus Function

Updated about 1 year ago